There is only one reason to pay any attention to markets, the slop that passes for “news” and even the weather forecast. The reason is to “better grapple with Future.”
Think of it this way: When you get up in the morning, your “mission for the day” is to safely “cross the street” into the Future which is really just the 16-hour period before your head touches down on the pillow. Rinse and repeat.
With a little practice, you can learn to project a bit farther ahead than just the “balance of today” but let’s pause here. We’ll do the easy stuff first.
What Happens Today Matters
We actually know a lot more about the future – the one starting after coffee and breakfast – than we give ourselves credit for. Not only, as Einstein famously said, does “God not play dice with the Universe” but over the span of human progress, we have made huge strides improving our “day prospects.”
Just for example, take the Weather forecast. Elaine and I live in a simple (well, not quite) mobile home in the Outback of East Texas. Elaine herds feral cats, I chase words, numbers, and cranky radio equipment problems. For us, knowing the day’s weather before sunup is a major part of life. Would you want to run an electric rototiller in the garden in the rain? Of course not.
Heat, wind, it all has a bearing on life, you see. Drives the output of our 32 solar panels and it, by extension, impacts the size of our next power bill.
The first question every morning is “What’s going to mess up my straight-line plan to do my calendar/to-do list, and get safely to bed, full and healthy tonight?
Where the “News” Fits
Outside of noticing is the car needs gas, the fridge is low on milk, or you threw out the rotten bag of pre-washed lettuce, Future distant events are an ongoing curiosity.
Take elections. You are 14+ months away from the Presidential vote, yet the media, having nothing else to sell ads around, runs stories like:
- Special counsel, Trump attorneys to clash over start date for federal election interference trial – ABC News (go.com)
- Bernie Sanders pans progressive Democratic primary against Biden | The Olympian
Then there’s the daily list of people “doing crazy” – perhaps driven by the national mood of hate and division stoked by social media, which of course, hides from liability by the owners of the “billionaire boys club.” Jacksonville Shooting: US: Jacksonville shooter killed Black shoppers with legally purchased guns; President Biden condemns white supremacy.
We objectively remind that the word “white” when used as a racial identifier is not capitalized in the mainstream, but “Black” is. The media messages “equity” ahead of “equality”. Which is why the media, back to point, owns the National division between people who are all equal and bleed the same. But I digress. You can figure out “punctuational discrimination” on your own. (We hope.) But it’s a business model (division and segmentation) and it pays handsomely. Along the lines of the “annual model” of the auto industry, but more fluid and politically useful for financial elites to remain in control of the once-elective (as opposed to now purchased) government.
One other note from the “facts watered down” will still influence our future category: Science behind the Fukushima Daiichi radioactive water release. NPR. Blowfish to glowfish?
Other than a brilliant news that isn’t by the San Diego paper in “NOT REAL NEWS: A look at what didn’t happen this week” most of today’s flow is about keeping our blood pressure up, intelligent questions down. Remember, please: don’t stop spending or America goes into a death spiral.
But There IS September 25th.
Market peak in 1929 was Sept. 3. Market crashed when? October 29. Count the days. Now, since our Aggregate Market peaked on July 31 this year, count ahead 57-days. A quiet Friday, Taiwan gets taken over the weekend. And on Sept. 25th, the U.S. market A.I. Bubble implodes. By Q1 2024 “terrorists” will wreck fine-pitch semiconductor plants being built in America in a desperate catch-up game that’s already on a losing path.
BRICSSIA is taking over energy. Which pisses off nuclear-dependent France, and on word today Niger’s junta cuts off water and electricity to French embassy | Al Bawaba, it’s only a short time until the West lights off the Uranium War in Niger. Colonialists won’t be denied their resources.
The Watercooler Psychic now gets a faraway look in his eye and holds up a chart,
“Know what this means?”

Another way to put it: It means that even with the modest rally in the 6 AM hour today, we are in position to continue up a way in the markets today to “kiss the underside” of the trend line that was just broken. A rally even higher, to the top of the longer-term trend through Friday peeks out as possible, too.
Since much of the Future is already cast (the WcP wouldn’t attempt Future-seeing if it wasn’t) we can look at scheduled events this week and take intelligent guesses.
- Tomorrow, the Case-Shiller Housing report is due. Our view is prices won’t come down too much, but the “net cash to seller at closing” will continue to deteriorate. Where’s the money going, if not to the seller? To the 7.23 percent interest rates, of course! Rates going up is a reason why we have always been shy about adjustable rates. At least until our psychic skills get even better.
- Wednesday, ADP job numbers will be along. Should be OK, but maybe a bit on the softer side as recession is likely despite what the wrong-way-press herd thinks.
- Thursday, the Challenger Job Cuts role, and again, an inbounds number will stoke 3-1/2-day weekend Urephoria. Markets will be closed next Monday.
- The Friday federal job numbers will be seen as confirmation and the number of jobs made up (estimated into existence in the CES-Birth-Death Model) will be ignored by the aforementioned “wrong-way” crowd.
Really, the only bet in the house is which trend line to we stop at, if at all?
About the only thing for the Watercooler Psychic to mention is the price of gas (Was it around $3.53 over the Fourth?) is running, per Triple A $3.819 now.
In two months, gas is up 8.15 percent. And (putting on my Karnak headgear) I see that as 60-percent annualized. Still even this is understandable with a tottering old geezer unable to refill the Strategic Petroleum Reserve (after dumping it for China). This is why China runs around saying things like? China calls for political harmony with US as commerce ministers meet – La Prensa. Which gets bows and nods back as Stable U.S.-China economic ties ‘profoundly important’: Raimondo.
Let’s see what these doofuses will say when Taiwan is taken, shall we? China is too smart to wait for U.S. arms to show up, en masse. China shares are up a bit today on Chinese Stocks Rally After Beijing Moves to Boost Market.
Dallas Fed manufacturing numbers today are unlikely to move the economic needle.
Around the Ranch: Rain and Radios
Elaine’s expression? The rain was nothing more than “A lick and a promise.” But the temps may be coming down under 100 now for a while, though a final burst of heat’s due next weekend says the forecast.
The Radio Detective has been playing hooky from book proofing. The new ham radio bench has led to a flurry of gear restoration, including an old Hallicrafters HT-40.
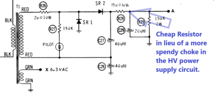
Let me explain what happened using “Ure’s Smoke Method of Testing.” On finding a small dropping resistor in the power supply had opened (blue arrow) the fault was isolated to the output side of the power supply choke coil:

The problem is that although we’re pretty deep on parts here, 5H chokes of suitable current (100 ma, or more) aren’t on the shelf. So, this morning, I’ll cut the choke wires and do what Knight Kit did in their (even cheaper-built) T-60 transmitter:

OK, our geeky engineers will ask: The way I will keep the hum level down (a bit) will be to use 100 uF caps instead of the 40s used in both designs. The chokes I found on eBay were way too much ($75 with shipping) (and did I mention too slow?).
With no keen insights on the time machine project, and with markets closed, and not really in the mood for proofreading or the novel, this will work to keep the noggin throbbing, sure as heck. Curse of the polymath.
Write when it gets interesting, I have soldering and gardening to look after.
George@ure.net
So why not use the time to finish up The Hundred Year Toaster?
Sadly, a lack of self-discipline! It’s almost done… but life is only so long, so a balance of what I like to do (write is good, proofreading bores the hell out of me!)
Send it to me. I’m good at proof reading.
michael in maryland
“Then there’s the daily list of people “doing crazy” – perhaps driven by the national mood of hate and division stoked by social media, which of course, hides from liability by the owners of the “billionaire boys club.” Jacksonville Shooting: US: Jacksonville shooter killed Black shoppers with legally purchased guns; President Biden condemns white supremacy.”
If I could give you 6 stars for this morning’ column, I would. You use the words hate and division again and this is what I see destroying America today. The media and Biden or should I say Robert L. Peter’s are complicit.
I predict that if the racial or the gun divide weakens in any way, the abortion divide is ready to go and will be a major factor in the 2024 election campaign.
These are sad an ominous days.
P.S. if you need someone to proof read “The Hundred Year Toaster,” I am happy to volunteer. You are a good writer and I am a good proof reader.
Amen
Moar Owie –
Here ya go conspiracy Freqs ..1 st lets have a look see at AMOS facility AFRL – https://afresearchlab.com/technology/air-force-maui-optical-and-supercomputing-amos-site/
Alrighty then – preloaded/prepped for moar mind expanding adventures in simulated reality “land”.
..now then must be brought up to speed on Carbuncles. Say what U crazy ass crypto bastard!?
Thats right campers – not only do they have Drone mounted DEWs – but far moar exiting are Gamma Ray Bursts ! Kafrigging BOOMSHAKALAKA – BOOMS!
I can hear Ure ego’ s now – aint no way Jose, Youse gonna control Gamma Ray Bursts, let alone create em here on Urth.
– who said anything about control?
So first things first – information – See hear -https://www.clf.stfc.ac.uk/Pages/Explosive-Potential.aspx
..kinda sounds like that delicious schroom the Cremnini..yum.
Dam conspiracies – PROVING we are at WAR – and NOBODY is Fighting back..Yet.
Oh well next round of incoming artillery is already being loaded – new improved Vaxx for Everyone..whether vaxxed previously or not. Ure lucky days, indeed.
Dont ever forget – Life on Urth is all about MANIPULATION (military tasked).
– as prison population can never have time to quite Mind and actually start to THINK about itself, ever. ..think about written agreements regards Humans lives (4 experimental purposes) for Tech.
Yeah Ure gonna get DISCLOSURE – when BCN is King of the World. bwahahahahahahahah
My ole/old SS “friends” are Mocking the SHIT out of USA-Americans and RUSsia -Russians currently.
Muhrican and Russian Arms manufacturers and the oligarchs who own and control them – OSF?.. are getting richer by the Day.. On Ure Slave Wages/Taxes
Who put obongo in wh ? same peeps who did 2020 election -OSF ..banned in Russia/Turkey/Hungary…
Who formulated obongo & bidets’ policy prior to occupying wh ? OSF
Says here that treacherous POS is on ice, like they did with lizzie – cold storage. 37 yr old sick copy of OG demon be running the show now..oughta see that loser of Human being.
get Ure razors ready..
https://www.youtube.com/watch?v=t32RbQq10mE&t=640s
theirs moar, theres alwayz moar..Any Pilots wanna weigh in with any tips on how to apply occams razor ????https://www.naturalnews.com/2023-08-25-commercial-pilots-maui-fire-censored-dew-conspiracy.html
Re: Sheridan
feat: food for thought
Folks,
Thanks to BCN for the wonderful link to the military-industrial complex’ flashy 21st century web presence brought to us by Google LLC. Like Red Rose Tea product availability, the site may be registered in Canada?
Speaking of registration, the Tucker Carlson website mentions brought to the group it seems courtesy of ASGPC, LLC, provoke thought.
content://media/external/downloads/1000001340
A curious aside to Canadian-founded in 2003 Dominion Election Systems is that it was named after a 1920 Canadian Act of Parliament. The Dominion Elections Act “gave white women the right to run for Parliament”.
The ASGPC moniker along with so many others emanate from a century old side-by-side office building in the sleepy burg of Sheridan, Wyoming (“the equality state”).
https://www.rollingstone.com/politics/politics-features/trump-sec-pick-jay-clayton-connected-to-mysterious-firm-128508/
https://en.m.wikipedia.org/wiki/Corporation_Service_Company
https://find-and-update.company-information.service.gov.uk/company/08263459/registers
Remember when John Goodman unexpectedly became King of the UK in the fictional “King Ralph” movie? A 19th century Sheridan, Wy., area horse trader and rancher unexpectedly became the 8th Earl of Portsmouth in 1925 after his three elder brothers died without male issue. The Earls are direct descendants from Sir Isaac Newton’s mother’s side. The 8th Earl’s granddaughter, besties with the late QEII, married the 7th Earl of Carnarvon, whose Highclere Castle stands in for “Downton Abbey” that is fed to us on the television. (Apparently the 5th Earl’s King Tut exhibit is in the cellar.) Anyhow it seems that the late Queen was absolutely delighted to privately visit the family ranch near Sheridan, Wy.
So there you have it: “the apple doesn’t roll far from the tree”.
When I reviewed Dominion an aspect was businesses with same address and associated entities and shareowner / dividends all had a nasty pretty lousy taint.
https://www.dailysignal.com/2020/11/09/4-things-to-know-about-voting-machine-company-thats-causing-stir/
You DO know this is a 3-year old story that’s being recycled, right?
re: a gag routine that never grows old
Vic,
Yes, following the $750+ million settlement between Dominion vs Fox (ASGPC LLC, TC) four months ago, the new Iranian-American owner of the former was publicly suggesting that his shareholders could be looking forward to a 1,500% return on their investment.
George,
I didn’t explain myself very well. A vague sort of reluctant acceptance dawning on me is the whole slew of characters sitting above web top level domains pulling strings (and making gobs of money in the process?). Yes, the “Rolling Stone” link above is from six years ago. However the wizards don’t appear to put out many press releases about themselves. Then the shenanigans were about the Trump administration. Could the Biden administration honestly walk about in #37 t-shirts emblazoned “I am not a crook”? It’s perhaps debatable if the West would be any less closer to the abyss if the wheels of the voting machines had aligned with Mr. Trump?
Andy! Which one are you in this photo? Yeah, I know. It’s not your train. Wrong number.
https://www.findmall.com/attachments/teams-jpg.45481/
hahahaa.
uhhhh hmmmmm.
hahah
hey olfart,
I stopped at the stop light on the way to work and 9 one dollar bills blew through drivers side window and into my car and landed on my lap. thanks DUDE!
I’m a money magnet. haha
Godot, smiles.
some might be inclined to think that I didn’t win.
but did I not win?
all the information was provided in the maverick store that day. for the win.
one must be patient. and practice decernment.
some say, I lack self discipline. but do I.
as they say in mining,
9 to the stacker!
good day gentlemen.
it’s like Ms Godot. she could have won the ms universe. but she fucked it up
and became a superhero.
until we meet again.
okay. what was the date on the donuts in my hand, when she handed me the cowboy draw numbers and said here?
that is the date those numbers are for. and that is the date of the end if the ore haul.
so some might be inclined to think I didn’t win but that is a miss understanding of there’s. I most certainly won.
I know, because I’ve made that same mistake many times over. and threw away winners until I realized they were winners. on the date provided.
good day gentlemen. I have many things to consider.
I have to log into it and create a password. I book marked it and will look at it later.
ya see. I made 363 million dollar mistake tonight. I won the the date mentioned at the maverick. because I know I won looking back.
however tonight I made a 363 Million dollar mistake.
ya see a little over 2 months ago I was outside boseman Montana and a lady handed me a power ball ticket. I didn’t even know they sold powerball in Montana. lol. j said okay sure. I looked and I didn’t win a little over 2 months ago. that ticket stuck with me until about 2 weeks ago. it was laying on the floor of my car. next to a post it note that had today’s date on it. I think I was in California. I was cleaning out my car. I said oh yeah this isn’t a winning ticket. it laid there next to today’s date! I threw it out. not thinking.
today i looked to see the powerball numbers. and they were an exact number match as the ticket the lady gave me just put of boseman Montana. same exact numbers. laying next to a post it note with today’s date written on it. but I did use those numbers today. or I would have won the powerball jackpot tonight.
that is 363 million dollar lesson. one I will not forget.
so I bid you guys good day. be back when I’m back.
Would you have one.. the super computer knows all numbers before the numbers are pulled..
oh….. if you are talking about the images in the banner? I’m the gold quarter. it’s not on the bannor, present. but one did fall out of my bag 2 months and I have no idea where it came from. I didn’t know they made a gold quarter. it’s laying on the floor of my bedroom. lol
when I looked at the banner. I thought gold quarter.
honestly??? I’ve seen more mind bending miracles and out of this world crazy shit than most people see in a hundred life times. like calling out into the abyss and a great stag emerges. thousands of stuff like that. blow your mind wild ass stuff. stood next to Paul McCartney, Elon musk and tons of famous people that most people pay $4500 just for a front row seat to see them play. I have Slept with some of the most beautiful women in the world.
and none if it means as much to me as having a good home and a good woman and a healthy relationship. which I haven’t had for a long time.
that is the truth.
There I sat late afternoon yesterday., all set to enter a short trade [ Put options ] ., and I just couldn’t click the mouse.., the numbers said an up Monday, my gut was saying don’t do it., but my head was saying – go ahead, do it.., The market ignored Powell’s remarks for a reason., what that reason is I don’t and won’t ever know.
I didn’t “place my bet.” Ure remarks and comments and charts on Saturday confirmed that I should not hold over the weekend. Contrarian as I am., I was feeling a little better on not placing the trade.
This morning the markets shot up at the open, the Dow went up over 250 points in minutes., I would have been stopped out and lost a good chunk-of-change. So., I didn’t the right thing.., even though I don’t believe it will continue up.
I am all set to enter my short side trade.., Now, it is a wait and see game.
As Steve McQueen said: “Patience, son…, patience.”
It was your deliberations in the Friday comments that helped me keep working on the “simple trader” spreadsheet. Using the 14 DMA instead of the 13 (vs. 2DMA) seems a little better fit fwiw… congrats. I was in for a few minutes earlier when it looked toppy but chickened out with a Big Mac (hold the fries) for the day. Know presactly how you feel!
…, but.., but…, it was the trade of a life-time ! Yeah., right ! Glad I didn’t. Haven’t had a loss all year., but my Friday trade would have made-up for it….,
So.., that’s over and done…, NEXT !
Way to go, dude! I saw this market wasn’t done puttering yet, so I took the burger on the bounce and said to hell with it.
“take the Weather forecast. ”
https://youtu.be/qXdmTtk1Mm4?si=mbq9eUNupGIJtyKE
“One other note from the “facts watered down” will still influence our future category: Science behind the Fukushima Daiichi radioactive water release. NPR. Blowfish to glowfish?”
unfortunately it has been taken down.. but from a report I read years ago the reactor cooling water has been leaching into the ocean for years..there were a lot of reports and dissection of marine life to show how severe the negative effects were and are..one report I read had a great deal of concern over the radioactive effects in the PNW.. one questioned a study to keep track of increased cancers from it..o e reason why I won’t visit the pnw or buy wild caught fish..
https://youtu.be/9FnO3igOkOk?si=gUeeE-YhMocxrK4F
Where is Diver Dan when we need him?
https://youtu.be/1P1JAryyC_4?si=DV2T6sDc8JMws3pP
“Remember, please: don’t stop spending or America goes into a death spiral.”
sorry but we are IN the death spiral…people are buying necessities and essential services and using plastic to pay for it…. when plastic is gone or the BRICS refuse the paper its over..
“About the only thing for the Watercooler Psychic to mention is the price of gas (Was it around $3.53 over the Fourth?) is running, per Triple A $3.819 now.”
When they shutdown the natural gas pipelines a 60% increase will look favorable.. my guess is that will take place just as a new administration takes office..
Folks,
From the undercurrents of George’s column and the comments today combined with passing comments on the internet, I think there is a prior question. The question is whether or not the nation is so politically corrupt and morally bankrupt that a point of no return has been reached. Some are saying it is time to
disconnect, pull back and make the best preparations possible? What say you. Not meant to stifle the flow of expression but a lot of psychic energy is being spent on issues over which we have no control and are powerless to change.
I don’t believe it has ever happened voluntarily in our known history. It’s always a major collapse followed by lifetimes of chaos if no power of any substance steps in and straightens out the bar fight.
you must have missed what is going on in Congress hearings..
they neutered Congress who was the Power to step in and straighten out the bar fights..
Everyone being called in to give testimony is telling congress to KTA.. (Kiss their well you know) And an administration that is throwing up countermeasures
https://youtube.com/shorts/q4PXZ3clR4A?si=7cgWYJHiw9G6FrEP
Do you think he is lying..
“The question is whether or not the nation is so politically corrupt and morally bankrupt that a point of no return has been reached. Some are saying it is time to
disconnect, pull back and make the best preparations possible? What say you.”
– Throw in financial maleficent and I believe you’ve got it all covered.
– Yes., for me anyway. Time to do what I can, hunker down and try to prepare for what “I” see coming. Though I am not sure any of us can prepare for a total breakdown in society., but economically, we can surely do our best.
Our nation lost it’s moral compass decades ago. Without that I doubt if we as a species can survive long enough to see a collapse, climate change or whatever other calamity you care to list.
Pray and do our best is all we can do.
OL
The hope used to be in the ballot box. Votes counted. Citizens had control. I am not sure this is any longer the case. If citizens have lost control and are powerless to change this, we have a serious problem.
I don’t think we should pull back and disconnect but preparing for what may well come is not a bad idea. Whether it is political, weather related, fires, earthquakes, tornadoes or grid down that impacts our families lives for any extended period of time, food and shelter is critical. I am amazed at the number of people who have less than a week’s worth of groceries in their pantry, assuming that the store will always be open and the shelves stocked. Think back to the toilet paper riots in 2020. Imagine the panic if it was food shortage and not toilet paper.
It may seem like the majority of people are talking of tough times ahead by what you read here on George’s site but I assure you that 99% of people don’t give it a second thought. It is a recipe for serious calamity. Imagine the grid down for 3 months in the middle of winter.
Be strong, be smart and get ready.
“The question is whether or not the nation is so politically corrupt and morally bankrupt that a point of no return has been reached.”
??????…… is that even a passing question anymore..Let’s jell over what’s going on.. the IRS, DOJ, FBI. Etc. telling congress to suck wind they don’t have to answer to them at all.. what appears to be such a wide variety of crimes and the protection of any of their wrong doings even changing the laws so that they can slide..
the list of all those that were to give testimony in the past that mysteriously commit suicide or those today the whistle blowers.
threats to charge them for crimes ..a congress that didn’t even bring up any of it until the deadline and their time off was so close that it’s painfully obvious that they will walk just to go on record that they opposed for their re-election campaigns.. made up false reports to try and tarnish the image of a sitting president at the time and a group of charges never before seen in the usa..each time a potential crime is announce a new charge was placed on the past president.. All of this appears that there could be a the weaponization of the justice ststem for political ends..
those that published emails exposing their activities such as Julian assange who is in prison for life..the agencies that destroyed evidence that incriminated those politicians
and you still question whether there’s any decline in our lawmakers morals and ethics .
each day it gets worse the view of what’s happening to our great country I’m sure has Washington and Jefferson and every man that fought and died to protect our constitution doing dummersaults in their graves.
if what we see going on today..is that truly how it works. people sacrifice so much to defend the country for the laws of our country only to see that its provisional to who you are..
why would anyone want to send their loved ones off to defend them..
https://youtu.be/b4OeCvg3YJs?si=yp5DXqzVnUSDOMez
the father talking to the judge..
it makes all of us cringing in our seats.. I personally keep hoping that I will wake up to discover this whole mess is just a rotten nightmare..
I spent a couple hours today trying to figure out how to create a nation of city-states, with vast tracts of land between, where the loonies are in the cities and the sane occupy those tracts of land.
It is what we have now, except the city-dwellers have the votes and the stupidity to impose their bad ideas on the rest of us, and we have no recourse.
Who is John Galt!
The guy on my coffee mug.
Hawaiian Electric: Power Lines “De-Energized” When Fire Started. A factual timeline.
https://www.zerohedge.com/markets/hawaiian-electric-soars-43-after-statement-power-lines-de-energized-amidst-afternoon-fire
With the winds that there was.. even if they had sent out the fire departments the fire would have been catastrophic.. a regular blast furnace.. with all the dried grasses..phew.. my heart and prayers go out to all that were affected..may heavenly father give them guidance and peace..
Looks as though Super Typhoon Saola is going to miss Taiwan, to the south. ., and by the time it reaches just north of Hong Kong to will weaken into a tropical depression – lots of rain., but survivable winds.
– I China watching?
“although we’re pretty deep on parts here, 5H chokes of suitable current (100 ma, or more) aren’t on the shelf. ”
What? You don’t have some heavy iron transformers laying around? Half of a transformer makes a dandy choke. And I’m sure you have the test gear to measure the inductance of a winding.
JUst as with my choke shortage, the number of 75 ohm, 5 h windings of transformers (more than meets the eyes) is also kinda thin….tear up a classic sx-101 or ht-37 for a choke in this POS? Lol…
Maui Electric has admitted and takes the blame for the wild fire., but they are really bad-mouthing the county fire fighters for not doing enough.
hmmmmmm. it seems that texas has finally made a break through in the arena of climate change. happy Monday! party favors for everyone. hahaha
https://twitter.com/ElonMuskAOC/status/1696030476912492798?t=9uAVwRhhnQerHVH8grAjXQ&s=19
hmmmmm.
George, i think that is the first link ive posted in over 2 years. hahaha.
yes sir, from my perspectve, i think he tazed that bitch.
good for her! life lessons! have to savor them all. because that life.
but instead,
you know, I’m up in the valley of Enoch. inside a giant merkabah, surrounded by 11’s moving spirit and light in the night, driving trains, learning 363 million dollar lessons.
how are you? anything new? lol
Zero Hedge sez it was Nevada Rangers, not Texas:
https://www.zerohedge.com/markets/watch-climate-commies-blocking-burning-man-taken-down-hard-tribal-cops
Texas Rangers don’t usually advertise like that.
Glenn Beck said today it was Navajo police that smashed through the blockade. The protesters claimed the right to protest but the police said “You’re in another country now! We don’t abide by those rules!”.
ref: water cooler psychic.
a very gifted freind mentioned to me on my site survey/vacation adventure,
looking down in quiet contemplation, he said
“A Man, Who could see 3 days into the future, would be Rich and Live for a thousand years.”
then he said to me, how long till you finish this leg of the journey? i said im almost there.
he smiled and said, you most certainly are.
you know the one element miissing from Dr Curts knowledge, in his 1950 experament?
a summery refresher:
in 1950 Dr Curt placed 32 rats on buckets of water. they all drown after 6 to 8 minutes.
he recesitated and revived some of them. cared for them, fed them for a while.
then he put the rats that were brought back to life back in buckets of water. this time they swam not for 6 to 8 minutes, some of them swam for 72 to 84 hours.
Dr. Curt in his thesis said it was because the rats had Hope, and that Hope propelled them keep treading water far far beyond the scope of what they could do prior.
the thing Dr Curt didnt know in his 1950 experiment and thesis is.
when a being dies and is brought back to life? its DNA is altered. it becomes genetically stronger, have more stamina etc etc, genetically it ages at a differernt rate.
now rats are differnt beings than humans. (no pun)
i have had 12 NDEs where i was brought back to life. on the other side when i died the last time they said my mortal life had been extended from living to 108 years to 118.
i am most certainly not afraid to die. im more afraid of experiancing another NDE. becuase it is my understanding that should i survive another NDE? my mortal body will surpass the genetic 120 year end code. and i run the risk of immortality. it is my understanding that once the gentic code sequence threshold of 120 years is surpassed, the body becomes immortal.
the more times you survive and resurect from death the greater the chance death stops persuing you.
id rather not remain here that long. 118 years is just fine with me.
everyone wants to live a long fufilling life. but would you want to live forever? and watch generations upon generations come and go?
probably not.
have a wonderful week.
Ure… i think the housing dump we see.. sales down. builds down.. is material and really the recession. Countering this decline is the inflation protection / biden infrastructure bill which is really construction activity too.. i think this going to delay your crash… 18 months. so party on?
if one were to live a thousand years from now?
look at all that has changed since 1000 years ago.
if today is the equivilant of 1023, the crusades wouldnt even begine for another 50 years. the word and concept of “Hell” which was invented in 728 finally was conceptualized and accepted. the word hell finding its roots in germanic and pagen refrences as hella for the underworld which was neither good nor bad. but the church needed something scary to convert the heathens. most of the world couldnt read or write, and most of the population thought the world was flat. most indiginouse native americans hadnt even considered the wheel yet and draged behind their horses with carrages of sticks dragging on the ground.
where will we be in another 1000 years if today is the equivilant of 1000 years ago.
and who in their right mind would want to live that long.
i spose people will still want toasted bread tho. so there is that.
:)
okay on to drive trains in quiet contemplation.
I believe that mankind has gone through a series of heights and lows.. there are things that were built thousands of years ago that we cannot do today within the time period they used to do them.
the pattern seems to be the same..
Sic transit gloria mundi.
like the studies say of what if we had an aed.. we would be thrust back ten thousand years and an estimated 98% loss
Emp lol lol
George. Agree with dispensing with the choke and subbing in a resistor. Ever try using a Dale resistor? Nifty little 2-1 benefit.
https://www.vishay.com/en/resistors-fixed/wirewound/
Well, yes and no. The Dale/Vishay co. makes a wide range of products – and wirewound resistors are one of them. The p0roblem with wire wound resistors is the amount of inductance. It’s enough so that it can matter up at radio frequencies, which is why I’m partial to thin metal film. Conventional composition/carbon resistors are prone to high noise. Yet depending on value, the wire wound can have enough inductance to be a problem on certain frequencies. Not that I haven’t used them, but it’s a mindfulness thing – their real value is lower thermal noise when designing front end and mixer stages for lowest possible noise floors, along with always having a DC ground path from the antenna port through whatever inductances, to the ground. Just one more attack on stray common mode antenna noise, but don’t get me started on that!
On the other hand, when in the low frequency range (especially with small values like 150 ohms) the inductance is so small as to provide negligible benefit.
that’s why increasing capacitance has a much better payoff. Remember, in both shematics, the caps are in series relative to the high voltage DC. (for those not familiar, capacitance in series halves when two are used like this).
Which means the two 40 uF caps have an effective 20 uF as the appear in series. The two 100 uFs I put in act as 50 uF in series.
When building amplifiers and working on bcst gear back in the day, people like Hank and me liked to use the term “Vitamin C ” as when noise and hum are an issue, more vitamin C is often the right/quick fix!
It’s always the damn caps! At ‘the First digital TV station in the nation’ where I worked, we had racks of distribution amplifier frames… eight cards in a frame with dual power supplies for that frame. Lots and lots of them. The Japanese makers used some supposedly good, new type of long-lived filter caps in those plug-in power supplies. Five years into service the caps began to fail, and we discovered the dielectric the manufacturer used was…. FISH OIL!
(Guess how we knew?) I was the 4am maintenance shift guy, and in the morning I could smell a bad cap from the next room… and locate it with my nose.
After replacement, the board needed a good flush with alcohol. Even by the time the 8am crew arrived, they would always rib me about finding a dead fish that morning?
You ever wake up, as I have, in the middle of the night wondering how much dangerous transformer and cap oil we got exposed to while keeping America “on the air?” The smoked NTE resistor, sheeshy!
Meantime, I may have fixed the bad choke – more testing due but holding 584V on the plate with no smoke in site…
Protestors disrupt Burning Man festival
Paiute police disrupt protestors.
I personally would not care if the caldera opened up and swallowed them all, but absent that, the video is inspiring. I have no sympathy for paid-for “protesters” who were wearing clothes I couldn’t begin to afford. I also have mucho respect for Reservation cops. They have to handle all kinds of BS that “civilian” police never see.